瀚亞投信2026債市展望 點名新興美元債具降息、貨幣升值題材
2025/12/19 13:09:20文/資深記者 李錦奇
瀚亞投信發表2026年債市投資展望,研判全球經濟成長速度預計將在 2026 年放緩,貿易與政策的不確定性仍將持續干擾市場,但整體環境對固定收益投資依然具吸引力。
瀚亞投信建議投資人保持審慎樂觀態度,在股市高漲之際,適度將債券納入投資組合,以平衡波動風險。
瀚亞投信投資長林如惠表示,由於美國就業市場疲弱,可能加速聯準會降息步調,美國公債殖利率短線有望進一步回落;長期而言,隨著利率週期結束,殖利率將趨於穩定,整體看法偏中性。
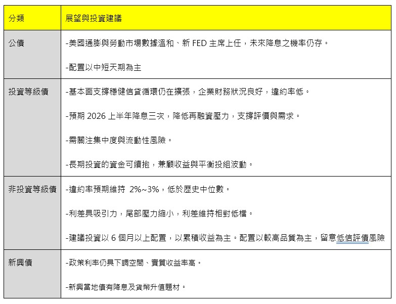
瀚亞投信固定收益部主管周曉蘭指出,美國通膨與就業市場數據溫和,新任聯準會主席將於 2026 年上任,未來降息機率仍存。市場預期美國與歐洲央行在 2026年上半年各降息 2至 3次,有望支撐債券價格。

今年底聯準會預計停止量化緊縮(QT),市場流動性將改善,可望支撐信用債表現。投資等級債基本面穩健,信貸循環仍在擴張,企業財務狀況良好、違約率偏低。雖然 AI驅動的資本支出增加供給,但違約率極低,若 AI投資能成功轉化為獲利,信用風險可望緩解;反之,可能引發信用市場結構性調整。
非投資等級債信用品質明顯改善,違約率預期維持在 2%~3%,低於歷史中位數;利差仍具吸引力,尾部風險縮小,市場壓力逐漸減輕。選債策略重要性提升,應加強產業與債券層面的分散度,因個別債表現差異大,需聚焦具定價權、供應鏈韌性及政策受惠的發行人。
新興美元債具備降息與貨幣升值題材,市場預估 2026 年總報酬仍有 5%–7%,高於長期均值,但仍須同時考量利率、利差風險,以及利差過窄的問題。
瀚亞投信提醒,投資人應審慎評估風險,並透過多元配置分散市場波動,掌握固定收益投資機會。
相關新聞


